Innerhalb der Lehrveranstaltung Modellierung von Anwendungssystemen im Studiengang Wirtschaftsinformatik wurde bei Prof. Dr. Margret Stanierowski im Wintersemester 2015/16 erstmals der Signavio Decision Manager für die Verwirklichung von DMN-Projekten genutzt. Dabei ist der gegenseitige Austausch für beide Seiten ein Gewinn:
Studierende und Lehrende verwenden die Signavio-Softwarelösungen für ihre seminarbegleitenden Übungen. Signavio profitiert wiederum von der Betreuung und Anleitung der Bachelor- und Masterarbeiten und gut ausgebildeten Absolventen.
Operative Entscheidungen in Prozessen richtig steuern
Ein spannendes Thema für Signavio und auch für die HTW ist seit einiger Zeit die Frage, wie operative Entscheidungen innerhalb von Geschäftsprozessen gewinnbringend gesteuert werden. Mit dem Signavio Decision Manager brachte Signavio 2015 die erste webbasierte, kollaborative BDM-Plattform auf den Markt, die mit einer Prozessmanagement-Plattform integriert werden kann. Welcher Vorteil durch eine solche Plattform für die Wirtschaftlichkeit einer Einrichtung aber auch für das Patientenwohl im Gesundheitswesen erzielt werden kann, zeigt nun das Projekt des Studenten Philip Raubart ganz konkret: Optimale Entscheidungen treffen zum Wohle des Patienten – darauf kommt es im Gesundheitswesen an. In der Praxis ist dies alles andere als leicht,
denn ein steigender Kostendruck sowie hohe Erwartungen an die Wirtschaftlichkeit einer Praxis sind nur einige der Faktoren, die den Alltag der Ärzte und des Pflegepersonals bestimmen. Wie können unter diesen erschwerten Bedingungen trotzdem effiziente Therapien für jeden einzelnen entwickelt werden? Diese Frage stellte sich auch Philip Raubart, Student der Wirtschaftsinformatik an der Hochschule für Technik und Wirtschaft (HTW) in Berlin. Er entwickelte einen konkreten Behandlungsprozess. Mit dem Resultat begeisterte er nicht nur seine Betreuer André Lücke und Prof. Dr. Margret Stanierowski aus dem Bereich Wirtschaftsinformatik, sondern auch die Verantwortlichen bei Signavio.
Business Decision Management in der Psychotherapie
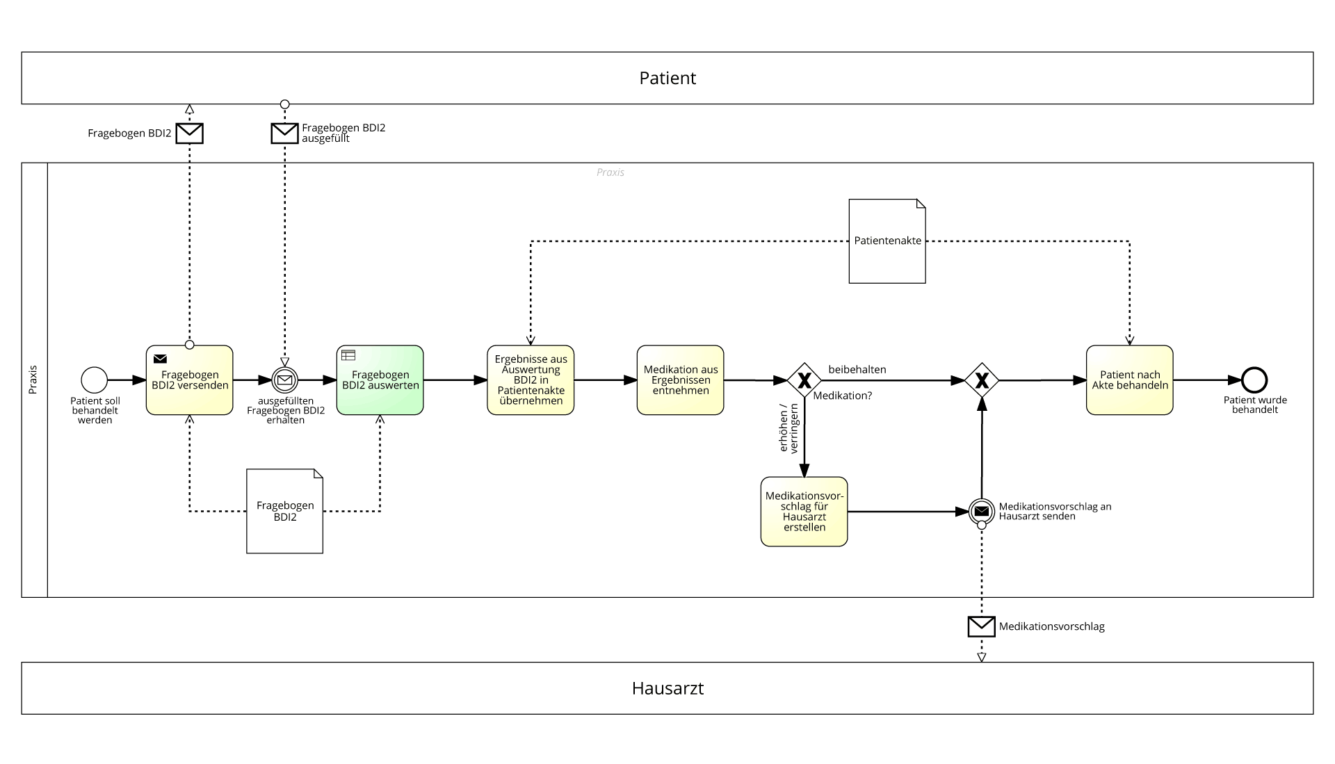
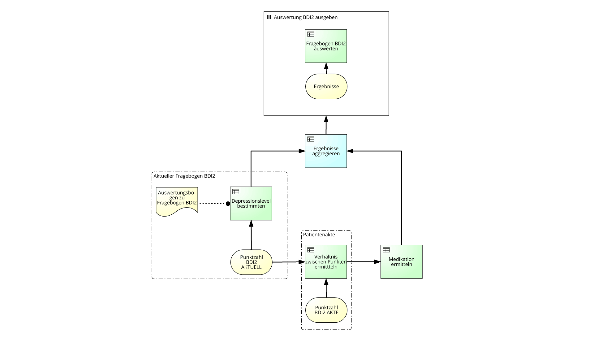
Der Prozess, ein reales Szenario aus der Psychotherapie Osthessen, zeigt die Behandlung eines Patienten, der sich bereits seit einiger Zeit dort in Therapie befindet. Die Entscheidung darüber, ob die Medikation verändert oder beibehalten wird, speist sich dabei aus verschiedenen Unter-Entscheidungen. Dazu gehört der Grad der Depression, der wiederum von der Auswertung eines Patientenfragebogens abhängt. Wie wird der Punktestand aus der Befragung korrekt ermittelt? Wie wird der ermittelte Punktestand korrekt mit bereits vorhandenen Werten aus der Patientenakte verglichen? Wie bestimme ich den Grad der Depression?
Wenn diese Entscheidungen und alle Daten, die sie beeinflussen, direkt im Prozessdiagramm dargestellt werden, entstehen kaum mehr nachvollziehbare Strukturen. Mit der Auslagerung der Entscheidungen in den Signavio Decision Manager sorgt Philip Raubart für eine transparente Veranschaulichung der Entscheidungslogik. Trotzdem bleibt die Verbindung zum Prozess bestehen, denn die Aufgabe “Auswertung des Fragebogens” ist als Rule-Task gekennzeichnet. Den Prozess und das Diagramm zur Auswertung des Fragebogens finden Sie hier.
Sichere und konsistente Entscheidungen zum Wohle des Patienten
Für den Therapeuten wird der Signavio Decision Manager nun zur interaktiven Entscheidungshilfe. Die Decision-Support-Funktion im Collaboration Portal zeigt für jeden Patienten die relevanten Fragen an, die für die Entscheidung benötigt werden und gibt zum Schluss eine Empfehlung bezüglich der Medikation und der Folgeaktionen im Behandlungsprozess. So wird das DMN-Modell ohne Programmieraufwand direkt zu einem System für den Therapiealltag. “Es war sehr spannend, die BDM-Thematik in einigen Projekten umzusetzen”, erklärt Prof. Dr. Margret Stanierowski. “Ich war am Anfang selbst nicht sicher, ob wir zum Ziel kommen, doch das Beispiel der Psychotherapie veranschaulicht sehr schön, wie auch komplexe Prozesse und Entscheidungen miteinander kombiniert und transparent dargestellt werden können.”
Auch Dr. Gero Decker, CEO bei Signavio, zeigt sich von dem Projekt beeindruckt: „Es ist schön zu sehen, dass mit dem Signavio Decision Manager in diesem Projekt ein sichtbarer Nutzen für den Patienten geschaffen werden konnte. Das ist eine schöne Bestätigung dafür, dass unsere kollaborative Software ihren Zweck in der Praxis erfüllt.“
Die HTW und Signavio werden auch in Zukunft zusammenarbeiten und freuen sich auf weitere tolle Projekte. Für die Absolventen ist das Unternehmen später eine hervorragende Möglichkeit, um als Trainer, Customer-Service-Mitarbeiter oder Softwareentwickler durchzustarten und ihr Wissen dauerhaft in der Praxis umzusetzen.

